KARMA 랜섬웨어 심층 분석
Cyble Research Labs는 일상적인 OSINT(Open-Source Intelligence) 연구를 수행하던 중 피해자의 컴퓨터에서 파일을 암호화하고 암호화된 파일의 확장자를 KARMA라고 바꾸는 랜섬웨어 그룹을 발견했습니다. 그 후 피해자들이 개인정보를 복구하기 위해 몸값을 지불할 것을 요구합니다.
Cyble Research Labs의 분석을 바탕으로 실행 가능한 페이로드(payload)가 콘솔 기반 애플리케이션임을 확인했습니다.
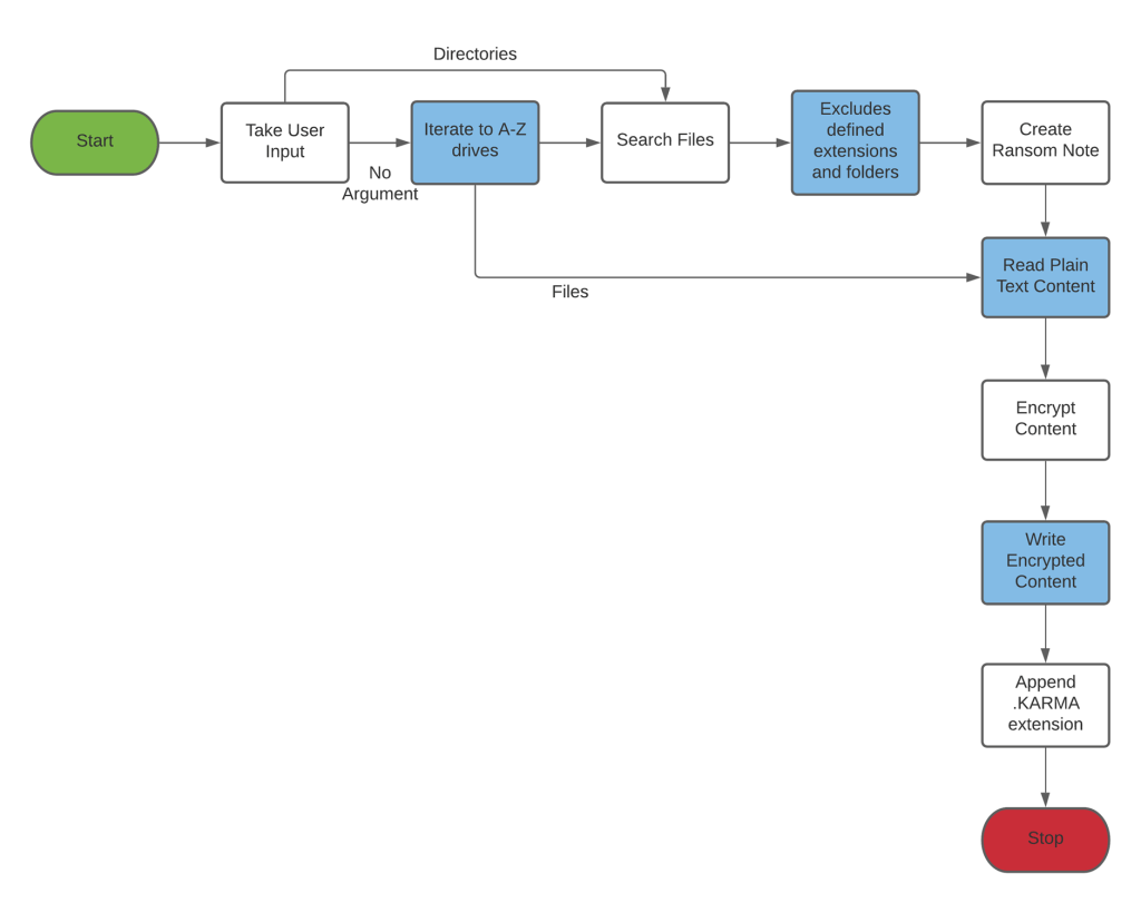
그림 1은 카르마 랜섬웨어의 실행 흐름을 보여줍니다. 실행 후 악성 프로그램은 사용자의 입력을 받아 모든 A-Z 드라이브를 검사하고 폴더 및 파일을 암호화에서 제외합니다. 이후 랜섬웨어는 랜섬노트 남기고 원본 콘텐츠를 암호화된 콘텐츠로 대체합니다. 그런 다음 확장자를 카르마로 변경합니다.

출처 :
https://blog.cyble.com/2021/08/24/a-deep-dive-analysis-of-karma-ransomware/
이지클린 홈페이지
이지클린(EzClean) 다운받기
이지클린 자료실
반응형
'보안이슈' 카테고리의 다른 글
| 카카오톡 고객센터를 사칭하는 피싱 메일을 조심하세요. (0) | 2021.10.01 |
|---|---|
| LockFile 랜섬웨어: ProxyShell을 사용하여 Microsoft Exchange 취약점 악용 (0) | 2021.08.26 |
| 피싱 붐이 일고 있는 가운데, 중소 은행 고객을 타깃 (0) | 2021.08.24 |
| Realtek SDK 결함을 이용한 공격 (0) | 2021.08.24 |
| 다이볼(Diavol) 랜섬웨어와 TrickBot 조직과의 연결관계 증거 발견 (0) | 2021.08.19 |